○宮若市空家等対策の推進に関する特別措置法施行細則
令和7年9月26日
規則第19号
(趣旨)
第1条 空家等対策の推進に関する特別措置法(平成26年法律第127号。以下「法」という。)の施行に当たっては、法及び空家等対策の推進に関する特別措置法施行規則(平成27年総務省・国土交通省令第1号)に定めるもののほか、この規則の定めるところによる。
(助言又は指導)
第2条 法第13条第1項の規定による指導並びに法第22条第1項の規定による助言及び指導は、助言・指導書(様式第1号)により行うものとする。
(勧告)
第3条 法第13条第2項又は法第22条第2項の規定による勧告は、勧告書(様式第2号)により行うものとする。
(命令)
第4条 法第22条第3項の規定による命令は、命令書(様式第3号)により行うものとする。
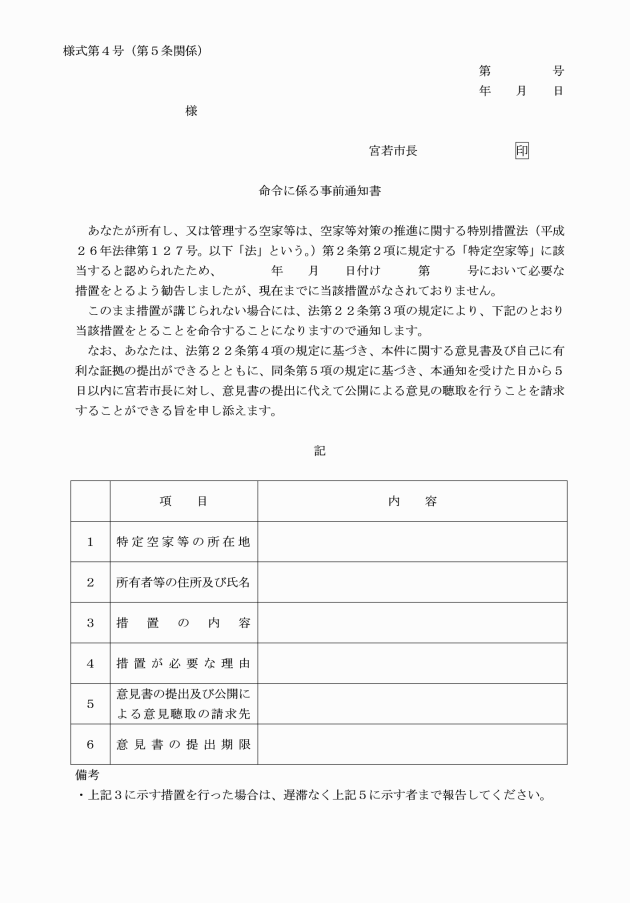
(事前通知)
第5条 法第22条第4項の規定による通知は、命令に係る事前通知書(様式第4号)により行うものとする。
(意見聴取通知)
第6条 法第22条第7項の規定による通知は、意見聴取通知書(様式第5号)により行うものとする。
(代執行)
第7条 法第22条第9項の規定により代執行を行う場合の行政代執行法(昭和23年法律第43号)第3条第1項の規定による戒告は、戒告書(様式第6号)により行うものとする。
3 代執行の執行責任者が行政代執行法第4条の規定により携帯すべき証票は、執行責任者証(様式第8号)とする。
(略式代執行)
第8条 法第22条第10項の規定による公告は、宮若市公告式条例(平成18年宮若市条例第3号)に規定する掲示場への掲示により行うものとする。
(費用の徴収)
第9条 法第22条第9項の規定により代執行に要した費用を所有者等から徴収するときは、当該代執行を完了した日から起算して14日以内に納入通知書によりその費用の額及び納期日を通知するものとする。
2 前項の納期日は、納入通知書の発行の日から30日とする。
3 市長は、代執行に要した費用が納期日までに納入されないときは、納期日から20日以内に処理費用督促状(様式第9号)により督促するものとする。
(標識)
第10条 法第22条第13項の規定による公示は、標識(様式第10号)により行うものとする。
(その他)
第11条 この規則に定めるもののほか、必要な事項は、市長が別に定める。
附則
この規則は、公布の日から施行する。













